前言
正值某比赛出题,一道困难题不知道要怎么出才好,突然想起了il2cpp在安卓平台的加密,但是本人又不太会这方面,只好从学习一下il2cpp的原理并且尝试进行加固,本文记录我的出题过程。
整体启动与 libil2cpp.so 被载入的流程
要直到如何保护libil2cpp.so首先需要知道这个so文件是在什么时候被载入的,根据il2cpp安卓端的启动流程,我们可以发现载入位置,其流程图如下:
在此处我们可以看到libunity.so通过dlopen加载libil2cpp.so
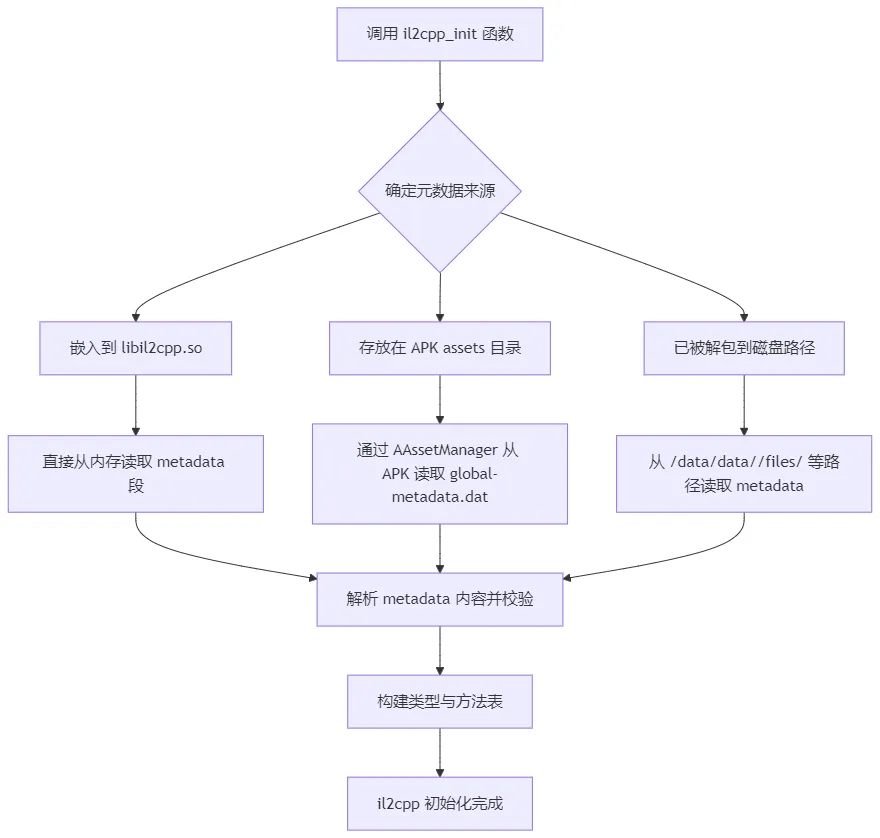
global-metadata.dat 的加载时机与分支流程
光保护il2cpp.so大抵是不够的,很多加固方案肯定都会选择加密global-metadata.dat,接下来我们看看il2cpp.so中负责加载global-metadata.dat的代码位置吧,如下是加载metadata的流程图
源码分析可知加载global-metadata.dat的代码位置在
复制代码 隐藏代码E:\Unity Edit\2020.3.48f1c1\Editor\Data\il2cpp\libil2cpp\vm\MetadataLoader.cpp
具体代码如下:
复制代码 隐藏代码 os::FileHandle* handle = os::File::Open(resourceFilePath, kFileModeOpen, kFileAccessRead, kFileShareRead, kFileOptionsNone, &error);if (error != 0) { utils::Logging::Write("ERROR: Could not open %s", resourceFilePath.c_str());returnNULL; }void* fileBuffer = utils::MemoryMappedFile::Map(handle);
加固global-metadata.dat
一些小问题
正如上文所提到的,加固global-metadata.dat主要是在
复制代码 隐藏代码E:\Unity Edit\2020.3.48f1c1\Editor\Data\il2cpp\libil2cpp\vm\MetadataLoader.cpp
,理论上修改了此处的代码之后,再写一个脚本去加密metadata再打包回去,就可以运行了,但是如果直接修改MetadataLoader.cpp会导致后面如果不需要加固的项目每一次编译都需要加密global-metadata.dat才能运行,这样的话岂不是非常的不方便
项目构建时自动加固global-metadata.dat
自然,这里先说一下一个可能的解决方案,也是我在NSSCTF 4th中出过的一个pyinstaller打包项目加固的原理,我们可以通过设置一个标记,比如MHY0,我们再魔改MetadataLoader的时候通过识别是否存在MHY0这个标识符来确定是否需要解密,这样就不会影响后续打包的项目直接运行。
当然,还有更加优秀的办法,我们看到如下GitHub项目:https://github.com/badApple001/Il2cppEncrtypt
我们在Unity Hub编写完主体代码之后就可以开始考虑加固了,接下来讲述一下Il2cppEncrtypt 这个项目构建时加固的原理。
Unity有一个很有意思的机制叫做Editor Scripting (Unity 编辑器扩展系统)暨所有放在 Assets/Editor/ 或任何以 Editor 命名的文件夹里的脚本,都会被编译进一个 编辑器专用的程序集(Editor Assembly),不会进入打包的游戏。
与此同时,Unity还存在IPostprocessBuildWithReport这个接口有什么用呢,来看一下介绍
IPostprocessBuildWithReport:Unity 的构建管线接口,OnPostprocessBuild 会在构建完成后自动被调用,参数是 BuildReport,包含构建结果、输出路径、平台等信息。
(上面的字那么多看的怪枯燥的吧,让GPT生成了一张图,润色一下,看个乐呵
同时在这个接口的上下文中,我们可以获取到打包的路径,从而进行对global-metadata.dat的加固
那么其实我们就可以扩展这个接口,并且重写OnPostprocessBuild,就可以实现在构建项目的时候一并完成对global-metadata.dat加固了。
以下代码摘自Il2cppEncrtypt:
复制代码 隐藏代码void IPostprocessBuildWithReport.OnPostprocessBuild( BuildReport report ) { SetDisplayLog( LogMessageFromCpp );if ( report.summary.platform == UnityEditor.BuildTarget.Android ) { Debug.Log(report.summary.outputPath); EncryptionCode( Marshal.StringToHGlobalAnsi( report.summary.outputPath ) ); OverrideLoader( Marshal.StringToHGlobalAnsi( report.summary.outputPath ) ); }elseif ( report.summary.platform == UnityEditor.BuildTarget.iOS ) { } Debug.Log( "执行扩展程序完成" ); }
导出项目并覆盖项目内global-metadata.dat,编译魔改的il2cpp.so
诚然,如果我们直接使用Unity Hub编译一个可以直接运行的unity app的话默认使用的是Unity Editor中的代码,这个十分坑爹,也许是我不知道如何修改,反正最后试了很久也是没招了。
导出Unity 项目之后通过Android Studio直接编译:
导出项目在装好安卓的SDK之后,Build Setting界面,直接就可以看到导出了。
导出之后在导出目录下可以看到两个包launcher和unityLibrary,其中unityLibrary主要加载il2cpp的内容
同时我们检查一下Metadata是否加密其位置在于
复制代码 隐藏代码unityLibrary\src\main\assets\bin\Data\Managed\Metadata
可以看到这里原本应该是有意义的symbol,但此刻变成了乱码,即Metadata成功被加密
接下来我们需要在项目中的loader写入解密代码,但你会发现Android studio 好像无法完美识别到关于il2cpp.so的代码,我们需要手动在
复制代码 隐藏代码unityLibrary\src\main\Il2CppOutputProject\IL2CPP\libil2cpp\vm\MetadataLoader.cpp
中修改,这里需要注意的是确保和我们加密代码一致,不然会导致崩溃。
如下代码中所示,主要的点也就是在拿到fileBuffer 之后做解密即可。
复制代码 隐藏代码void *il2cpp::vm::MetadataLoader::LoadMetadataFile(constchar *fileName){#if IL2CPP_TARGET_ANDROID && IL2CPP_TINY_DEBUGGER && !IL2CPP_TINY_FROM_IL2CPP_BUILDER std::string resourcesDirectory = utils::PathUtils::Combine(utils::StringView<char>("Data"), utils::StringView<char>("Metadata")); std::string resourceFilePath = utils::PathUtils::Combine(resourcesDirectory, utils::StringView<char>(fileName, strlen(fileName)));int size = 0;returnloadAsset(resourceFilePath.c_str(), &size, malloc);#elif IL2CPP_TARGET_JAVASCRIPT && IL2CPP_TINY_DEBUGGER && !IL2CPP_TINY_FROM_IL2CPP_BUILDERreturn g_MetadataForWebTinyDebugger;#else std::string resourcesDirectory = utils::PathUtils::Combine(utils::Runtime::GetDataDir(), utils::StringView<char>("Metadata")); std::string resourceFilePath = utils::PathUtils::Combine(resourcesDirectory, utils::StringView<char>(fileName, strlen(fileName)));int error = 0; os::FileHandle *handle = os::File::Open(resourceFilePath, kFileModeOpen, kFileAccessRead, kFileShareRead, kFileOptionsNone, &error);if (error != 0) { utils::Logging::Write("ERROR: Could not open %s", resourceFilePath.c_str());returnNULL; }void *fileBuffer = g_cacheFileHeader = utils::MemoryMappedFile::Map(handle);int ero;int64_t length = os::File::GetLength(handle, &ero);void *decBuffer = g_cacheDecodeHeader = PromiseAntiencryption(fileBuffer, length); os::File::Close(handle, &error);if (error != 0) { utils::MemoryMappedFile::Unmap(fileBuffer); fileBuffer = NULL;returnNULL; }return decBuffer;#endif}
至此成功的完成了Metadata的加密,但是这够吗,显然远远不够,我们准备开始下一步探索,加密libil2cpp.so
加固il2cpp.so
一些小小问题
在上文中提到了,libil2cpp.so 是被libunity.so加载的,但是我们在libUnity的编译脚本中可以看见似乎build.gradle是没有编译libunity.so的逻辑的,代码如下
复制代码 隐藏代码def BuildIl2Cpp(String workingDir, String targetDirectory, String architecture, String abi, String configuration) {exec { commandLine(workingDir + "/src/main/Il2CppOutputProject/IL2CPP/build/deploy/netcoreapp3.1/il2cpp.exe","--compile-cpp","--incremental-g-c-time-slice=3","--avoid-dynamic-library-copy","--profiler-report","--libil2cpp-static","--platform=Android","--architecture=" + architecture,"--configuration=" + configuration,"--outputpath=" + workingDir + targetDirectory + abi + "/libil2cpp.so","--cachedirectory=" + workingDir + "/build/il2cpp_"+ abi + "_" + configuration + "/il2cpp_cache","--additional-include-directories=" + workingDir + "/src/main/Il2CppOutputProject/IL2CPP/external/bdwgc/include","--additional-include-directories=" + workingDir + "/src/main/Il2CppOutputProject/IL2CPP/libil2cpp/include","--tool-chain-path=" + android.ndkDirectory,"--map-file-parser=" + workingDir + "/src/main/Il2CppOutputProject/IL2CPP/MapFileParser/MapFileParser.exe","--generatedcppdir=" + workingDir + "/src/main/Il2CppOutputProject/Source/il2cppOutput","--baselib-directory=" + workingDir + "/src/main/jniStaticLibs/" + abi,"--dotnetprofile=unityaot") environment "ANDROID_SDK_ROOT", getSdkDir() } delete workingDir + targetDirectory + abi + "/libil2cpp.sym.so" ant.move(file: workingDir + targetDirectory + abi + "/libil2cpp.dbg.so", tofile: workingDir + "/symbols/" + abi + "/libil2cpp.so")}
同时我们编译一次项目也会发现JniLibs的目录出现了时间差
种种迹象也说明了libunity.so似乎不再我们可控范围内,经过搜索得知这个unity.so是核心引擎,属于Unity的闭源部分,因此我们没有办法通过修改unity.so来拦截il2cpp的加载从而实现动态解密。
通过Hook拦截il2cpp.so加载流程
既然无法从代码层面进行修改ilbunity.so,那么根据上文提到的il2cpp.so被加载流程,最后加载libunity.so肯定是要走dlopen的,那么是不是说我们只需要在这之前注册一个hook,但dlopen打开的是libil2cpp的时候我们进行加密呢,接下来我们开始尝试
这里的Hook有很多方法,Github已经开源了很多好用的Hook框架,我这里使用dobby hookhttps://github.com/jmpews/Dobby?tab=readme-ov-file
dobby hook编译好后使用非常的简单啊我的建议是编译成静态链接库libdobby.a,dobby.h静态链接库编译之后会直接融入到编译出来的so中,这样不容易被看出来用了hook框架。
如何在项目中使用dobby hook呢?
首先将libdobby.a放到Jnilibs中,然后把dobby.h放到include中接下来给一份我的Cmakelist.txt 自行理解一下,其中加入了对静态链接库符号的去除
复制代码 隐藏代码cmake_minimum_required(VERSION 3.10.2)project("just")# ========================# 源文件# ========================add_library(${CMAKE_PROJECT_NAME} SHARED just.cpp detectFrida.cpp )# ========================# 包含路径# ========================include_directories( dobby)# ========================# 导入静态库 libdobby.a# ========================add_library(local_dobby STATIC IMPORTED)set_target_properties(local_dobby PROPERTIES IMPORTED_LOCATION ${CMAKE_CURRENT_SOURCE_DIR}/../jniLibs/arm64-v8a/libdobby.a )# ========================# 编译优化与符号隐藏# ========================target_compile_options(${CMAKE_PROJECT_NAME} PRIVATE -fvisibility=hidden -fvisibility-inlines-hidden -fdata-sections -ffunction-sections -O3 )# 宏:可用于标记显式导出的函数target_compile_definitions(${CMAKE_PROJECT_NAME} PRIVATE EXPORT_SYMBOLS)# 控制符号可见性set_target_properties(${CMAKE_PROJECT_NAME} PROPERTIES CXX_VISIBILITY_PRESET hidden VISIBILITY_INLINES_HIDDEN ON POSITION_INDEPENDENT_CODE ON )# ========================# 生成 version script (控制导出符号)# ========================set(EXPORTS_FILE "${CMAKE_CURRENT_BINARY_DIR}/exports.map")file(WRITE ${EXPORTS_FILE}"{ global: Java_*; JNI_OnLoad; JNI_OnUnload; local: *;};")# ========================# 修正后的链接参数(去掉分号问题)# ========================set(MY_EXTRA_LINKER_FLAGS"-Wl,--version-script=${EXPORTS_FILE}""-Wl,--exclude-libs,ALL""-Wl,--gc-sections""-s" )# 把列表转换为空格分隔字符串(防止 CMake 用 ;)string(REPLACE ";"" " MY_EXTRA_LINKER_FLAGS_STR "${MY_EXTRA_LINKER_FLAGS}")# 追加到共享库链接参数set(CMAKE_SHARED_LINKER_FLAGS "${CMAKE_SHARED_LINKER_FLAGS}${MY_EXTRA_LINKER_FLAGS_STR}")message(STATUS "CMAKE_SHARED_LINKER_FLAGS = ${CMAKE_SHARED_LINKER_FLAGS}")# ========================# 链接阶段# ========================target_link_libraries(${CMAKE_PROJECT_NAME} android local_dobbylog )
编译完dobby hook之后我们会发现导出来的项目是没有自己的cpp代码的,我们需要自己添加
这一步Android Studio 会帮我们完成
但是 到了这一步 ,如果用Unity Editor目录里的NDK的话,编译的时候会各种报错,这个就非常离谱了,应为路径中带空格,并且Java 版本 以及ndk版本种种问题,导致在这一步卡了很久,但最后还是成功的编译出来了,(也许你不会出现这个BUG)
另外Cmake的版本也会影响,我在用高版本的Cmake的时候一直在报错,奇奇怪怪的,这里把launcher的build.gradle分享出来,大家遇到奇奇怪怪的报错也可以参考参考
复制代码 隐藏代码// GENERATED BY UNITY. REMOVE THIS COMMENT TO PREVENT OVERWRITING WHEN EXPORTING AGAINapply plugin: 'com.android.application'dependencies { implementation project(':unityLibrary') }android { compileSdkVersion 33 buildToolsVersion '30.0.2' compileOptions { sourceCompatibility JavaVersion.VERSION_1_8 targetCompatibility JavaVersion.VERSION_1_8 } defaultConfig { minSdkVersion 28 targetSdkVersion 33 applicationId 'com.DefaultCompany.just' ndk { abiFilters 'arm64-v8a' } versionCode 1 versionName '1.0' } externalNativeBuild { cmake { version "3.10.2" path = "src/main/cpp/CMakeLists.txt" } } aaptOptions { noCompress = ['.ress', '.resource', '.obb'] + unityStreamingAssets.tokenize(', ') ignoreAssetsPattern = "!.svn:!.git:!.ds_store:!*.scc:.*:!CVS:!thumbs.db:!picasa.ini:!*~" } lintOptions { abortOnError false } buildTypes { debug { minifyEnabled false proguardFiles getDefaultProguardFile('proguard-android.txt') signingConfig signingConfigs.debug jniDebuggable true } release { minifyEnabled false proguardFiles getDefaultProguardFile('proguard-android.txt') signingConfig signingConfigs.debug } } packagingOptions { doNotStrip '*/arm64-v8a/*.so' } bundle { language { enableSplit = false } density { enableSplit = false } abi { enableSplit = true } }}
接下来就是正式开始写Hook 代码了
我们在Unity palyer中需要加载我们用于加固的lib库,后通过JNI_Onload 或者 init_array 都可以,但JNI_Onload只有System.loadLibary才有效,如果是so中dlopen 比如自定义linker的话是需要自己给JNI_Onload传递JVM并且自己调用的,其实最推荐的还是卸载init_array,给我们的加载函数修饰成构造函数即可。
UnityPlayerActivity 中载入加固SO文件:
通过构造函数来调用Init_Hook:
复制代码 隐藏代码__attribute__((constructor))staticvoidOnLoad(){LOGI("libjust.so loaded — initializing hook...");InitHook();}
使用 dobby hook 来 hook lib库的导出符号我们首先可以通过dlopen 这个lib库,然后通过dlsym来通过符号获取我们需要hook的导入函数的地址,随后初始化hook即可,这里展示一下我们hook libdl.so 获取dlopen 地址的办法。
Init_Hook 实现代码:
复制代码 隐藏代码void* libdl = dlopen("libdl.so", RTLD_NOW);if (!libdl) {LOGE("InitHook: dlopen(libdl.so) failed");return; }void* sym_dlopen = dlsym(libdl, "dlopen");if (sym_dlopen) {if (DobbyHook(sym_dlopen, (void*)my_dlopen, (void**)&orig_dlopen) == 0) {LOGI("InitHook: Hooked dlopen"); } else {LOGE("InitHook: DobbyHook dlopen failed"); } } else {LOGE("InitHook: dlsym dlopen failed"); }
这里我们知道dlopen的参数格式:dlopen("path/to/libX.so", flags),似乎我们这样Hook只能够获取到加载so的路径,如果我们读取路径动态解密的话,解密的so就落地了,这并不是一种好方法,接下来我们思考解决这个问题的办法。
另外提一嘴,大多数加固厂商在此处可能就替换成自己的linker了,要写一个稳定的linker对于我目前的实力来说还是差点意思,所以这次时间我采用整体加密的方案,而不是用难度更高的linker。
言归正传我们要采用的技术为memfd(memfd 是内核提供的一种特殊文件描述符机制,它创建的文件不在磁盘上,而是在内存中。)
换句话说,这个文件是“存在于内存里的临时文件”,但是对系统来说它依然是一个合法的文件对象,可以被 dlopen 或 android_dlopen_ext 识别并加载。
memfd_create 返回的是一个文件描述符(fd),你可以对它 write 写数据、lseek、甚至 mmap。当我们把解密后的 ELF 数据写进这个 memfd 之后,就等价于往一个真实文件里写入了一份 so。而内核又在 /proc/self/fd/ 下提供了一个伪路径映射,比如 /proc/self/fd/37,指向这个 fd。所以当我们在 dlopen 中传入这个路径时,loader 实际上是去读我们内存中的 ELF 数据,这样整个加载过程完全脱离了磁盘。
因此我们能在 Hook 的时候“偷梁换柱”——先拦截住目标 so 的加载,再把它替换成从 memfd 中加载。在这个过程中,动态链接器完全不会察觉到区别,因为对它来说,只要能读到符合 ELF 格式的内容,它就能照常加载。
(老规矩,GPT来一张,方便理解
接下来是我的完整代码实现
复制代码 隐藏代码// 用于表示我们是否把解密数据写进了 memfdstructPreparedMem {int fd;bool used_memfd;PreparedMem(): fd(-1), used_memfd(false) {}};// 当且仅当 filename 可直接 open(包含 '/' 或 access 可读)时,读取文件、RC4 解密并写入 memfd(不落地)static PreparedMem prepare_memfd_if_local_path(constchar* filename){ PreparedMem ret;if (!filename) return ret;bool has_slash = strchr(filename, '/') != nullptr;if (!has_slash) {if (access(filename, R_OK) != 0) {// basename 且不可直接访问 — 放过 loader 去寻找实际路径return ret; } }int fd = open(filename, O_RDONLY);if (fd < 0) {// LOGE("prepare_memfd_if_local_path: open(%s) failed: %s", filename, strerror(errno));return ret; }uint8_t header[4] = {0};ssize_t rn = pread(fd, header, sizeof(header), 0);if (rn == (ssize_t)sizeof(header) && is_elf_header(header, sizeof(header))) {close(fd);// LOGI("prepare_memfd_if_local_path: %s is already ELF", filename);return ret; }structstat st;if (fstat(fd, &st) != 0 || st.st_size <= 0) {// LOGE("prepare_memfd_if_local_path: fstat failed or zero-size for %s", filename);close(fd);return ret; }size_t size = (size_t)st.st_size;std::vector<uint8_t> buf(size);ssize_t got = pread(fd, buf.data(), size, 0);close(fd);if (got != (ssize_t)size) {// LOGE("prepare_memfd_if_local_path: read failed %zd/%zu", got, size);return ret; }// LOGI("prepare_memfd_if_local_path: %s appears encrypted (len=%zu), decrypting to memfd...", filename, size);// 用纯 RC4 解密(与你 Python 脚本一致)rc4_crypt(buf.data(), buf.size(), (constuint8_t*)RC4_KEY, strlen(RC4_KEY));int memfd = try_memfd_create("dec_il2cpp");if (memfd < 0) {// LOGE("prepare_memfd_if_local_path: memfd_create failed");return ret; }ssize_t wrote = write(memfd, buf.data(), buf.size());if (wrote != (ssize_t)buf.size()) {// LOGE("prepare_memfd_if_local_path: write memfd failed %zd/%zu", wrote, buf.size());close(memfd);return ret; }lseek(memfd, 0, SEEK_SET);// 验证 memfd 首 4 字节是 ELF(仅作 debug 保证)uint8_t check_head[4] = {0};ssize_t rn2 = pread(memfd, check_head, sizeof(check_head), 0);if (rn2 == (ssize_t)sizeof(check_head)) {if (is_elf_header(check_head, 4)) {// LOGI("prepare_memfd_if_local_path: memfd contains valid ELF header"); } else {// LOGE("prepare_memfd_if_local_path: memfd header NOT ELF: %02x %02x %02x %02x",// check_head[0], check_head[1], check_head[2], check_head[3]);// 但仍继续让 loader尝试(以便打印错误),不立即关闭 memfd here. } } ret.fd = memfd; ret.used_memfd = true;LOGI("prepare_memfd_if_local_path: decrypted content written to memfd fd=%d", memfd);return ret;}// 使用 memfd 加载:优先使用 android_dlopen_ext + ANDROID_DLEXT_USE_LIBRARY_FD。// 注意:不要在 loader 调用前关闭 fd,loader 返回后再 close。staticvoid* load_from_memfd(constchar* orig_path, int flag, PreparedMem &pm){if (!pm.used_memfd || pm.fd < 0) returnnullptr;void* handle = nullptr;if (orig_android_dlopen_ext) { android_dlextinfo info;memset(&info, 0, sizeof(info));// 设置 flags 为请求从 fd 加载 info.flags = ANDROID_DLEXT_USE_LIBRARY_FD;// 将 memfd 放进正确字段#if defined(HAVE_ANDROID_DLEXT_H)// 当系统头已包含时字段布局与系统一致 info.library_fd = pm.fd;#else// 当使用我们的兼容 typedef 时同样写入 library_fd info.library_fd = pm.fd;#endif handle = orig_android_dlopen_ext(orig_path, flag, &info);if (handle) {LOGI("load_from_memfd: loaded via android_dlopen_ext (fd=%d)", pm.fd); } else {LOGE("load_from_memfd: android_dlopen_ext failed: %s", dlerror()); } } elseif (orig_dlopen) {// fallback: dlopen("/proc/self/fd/N")char procpath[64];snprintf(procpath, sizeof(procpath), "/proc/self/fd/%d", pm.fd); handle = orig_dlopen(procpath, flag);if (handle) {LOGI("load_from_memfd: loaded via dlopen(procfd) (fd=%d)", pm.fd); } else {LOGE("load_from_memfd: dlopen(procfd) failed: %s", dlerror()); } } else {LOGE("load_from_memfd: no original loader available"); }return handle;}// Hooked dlopenextern"C"void* my_dlopen(constchar* filename, int flag){LOGI("my_dlopen intercept: %s", filename ? filename : "NULL"); PreparedMem pm = prepare_memfd_if_local_path(filename);void* handle = nullptr;if (pm.used_memfd && pm.fd >= 0) { handle = load_from_memfd(filename, flag, pm);// loader 返回后才 close fdclose(pm.fd); pm.fd = -1; pm.used_memfd = false;if (handle) return handle; }if (orig_dlopen) { handle = orig_dlopen(filename, flag); } else {LOGE("my_dlopen: orig_dlopen is null"); }return handle;}
至此,我们实现了一个简单的加密lib2cpp.so的功能,正如我如上代码,我们还加入了ELF头校验,这样我们在debug的时候一样可以运行。
对Unity IL转出来的CPP代码做混淆
这一步的话完全可以使用ollvm来编译,但是有没有更简单的呢,显然是有的
我们可以利用现成的项目https://github.com/ac3ss0r/obfusheader.h通过头文件来对项目代码进行混淆
项目生成的源代码的位置在
复制代码 隐藏代码unityLibrary\src\main\Il2CppOutputProject\Source\il2cppOutput\Assembly-CSharp.cpp
我们直接导入obfusheader.h即可,但是这里可能obfusheader.h的部分写法会与你的编译版本冲突,需要人为修改的情况,这里你结合AI和报错看看哪些语法需要修改即可,多尝试几次。
结尾(附逆向过程
至此也就完成了一个简单的Unity加固,从萌生这个想法到实现前前后后花了几天,上班连续时间比较短,但现在AI发展趋势感觉学习的成本越来越低了,中途也各种编译报错给我整的犯恶心过,但好在都解决了。
最后附上这道题的逆向过程吧
逆向过程
il2cpp的app尝试il2cpp dumper
直接报错
发现libil2cpp.so是被加密的
在just.so 中发现了是hook了dlpen
找到dobbyhook真实函数并给他命名
注册的hook在这里
逆向发现是rc4^0x33
密钥是这个
解密Libil2cpp.so
复制代码 隐藏代码#!/usr/bin/env python3"""rc4_encrypt.pyUsage: python rc4_encrypt.py encrypt input.so output.so.enc python rc4_encrypt.py decrypt input.so.enc output.so.decThis script performs RC4 encryption/decryption (same operation).Key: "nihaounity" by default (you can change or pass your own key)."""import sysimport osDEFAULT_KEY = b"nihaounity"defrc4(data: bytes, key: bytes) -> bytes:"""Simple RC4 implementation (KSA + PRGA)."""# Key-scheduling algorithm (KSA) S = list(range(256)) j = 0 key_len = len(key)if key_len == 0:raise ValueError("Key must not be empty")for i inrange(256): j = (j + S[i] + key[i % key_len]) & 0xFF S[i], S[j] = S[j], S[i]# Pseudo-random generation algorithm (PRGA) i = 0 j = 0 out = bytearray(len(data))for n inrange(len(data)): i = (i + 1) & 0xFF j = (j + S[i]) & 0xFF S[i], S[j] = S[j], S[i] K = S[(S[i] + S[j]) & 0xFF]^ 0x33 out[n] = data[n] ^ Kreturnbytes(out)defprocess_file(mode: str, in_path: str, out_path: str, key: bytes):ifnot os.path.isfile(in_path):print(f"Input file not found: {in_path}") sys.exit(2)# Read input filewithopen(in_path, "rb") as f: data = f.read()# RC4 transform transformed = rc4(data, key)# Write output file (mode preserved with 0o644) tmp_out = out_path + ".tmp"withopen(tmp_out, "wb") as f: f.write(transformed) os.replace(tmp_out, out_path) os.chmod(out_path, 0o644)print(f"{mode.title()} finished: {in_path} -> {out_path}")defprint_usage_and_exit():print("Usage:")print(" python rc4_encrypt.py encrypt input.so output.so.enc")print(" python rc4_encrypt.py decrypt input.so.enc output.so.dec")print("Optional: set RC4 key via environment variable RC4_KEY (bytes), or edit DEFAULT_KEY in script.") sys.exit(1)defmain():iflen(sys.argv) != 4: print_usage_and_exit() mode = sys.argv[1].lower() input_path = sys.argv[2] output_path = sys.argv[3]if mode notin ("encrypt", "decrypt"): print_usage_and_exit()# Allow overriding key via env var (as hex or raw). If RC4_KEY_HEX set, use hex decode. env_key_hex = os.environ.get("RC4_KEY_HEX") env_key_raw = os.environ.get("RC4_KEY")if env_key_hex:try: key = bytes.fromhex(env_key_hex)except Exception as e:print("Invalid RC4_KEY_HEX:", e) sys.exit(3)elif env_key_raw: key = env_key_raw.encode("utf-8")else: key = DEFAULT_KEY process_file(mode, input_path, output_path, key)if __name__ == "__main__": main()
检查metadata可以发现是加密的
那么只能去il2cpp里面看了,那么metadata-loader(il2cpp官方源代码)中有一个字符串可以帮助我们定位逻辑
所以直接可以看到else后面的逻辑就是开始载入metadata了
看到解密逻辑,直接写解密脚本
复制代码 隐藏代码#!/usr/bin/env python3"""il2cpp-style file "decryption" script that mirrors PromiseAntiencryption in C.Usage: python il2cpp_decrypt.py input_encrypted_file output_decrypted_file"""import sysimport structfrom pathlib import PathSAFE_SIZE = 1024# 与 C 里一致defdecrypt_file(in_path: str, out_path: str, little_endian: bool = True): data = Path(in_path).read_bytes() total_len = len(data)if total_len < SAFE_SIZE + 4:raise ValueError("文件过短,无法包含安全区和 mask header") endian = "<"if little_endian else">" u32 = endian + "I"# 在 safe_size 偏移处读取 header uint32,低 16 位为 kl header_val = struct.unpack_from(u32, data, SAFE_SIZE)[0] kl = header_val & 0xffffif kl <= 0:raise ValueError(f"非法的 kl: {kl}")# 计算偏移 mask_header_offset = SAFE_SIZE # header 在这里 mask_array_offset = mask_header_offset + 4# 紧跟 header enc_data_offset = SAFE_SIZE + 4 * (kl + 1) # header + kl 个 uint32 后面就是加密数据if total_len < enc_data_offset:raise ValueError("文件太短,无法包含声明的 mask 数组和加密数据")# 读取 mask 数组(kl 个 uint32) mask = []for i inrange(kl): off = mask_array_offset + 4 * i mask.append(struct.unpack_from(u32, data, off)[0])# 加密数据长度(字节) enc_len = total_len - enc_data_offset# C 代码以 4 字节为单位处理 => 如果不是 4 的倍数,按可用长度处理(与 C 代码一致性依赖于源文件) enc_len_trunc = enc_len - (enc_len % 4)# 构造输出:先写 safe 区(原样 copy),然后写解密后的数据 out_bytes = bytearray() out_bytes += data[0:SAFE_SIZE]# 解密循环(每 4 字节)# i 表示相对于 enc_data_offset 的字节偏移(0,4,8,...)for i inrange(0, enc_len_trunc, 4):# index = (i + (i // kl)) % kl (注意 C 中 i/kl 为整除) idx = (i + (i // kl)) % kl mask_word = mask[idx] enc_word = struct.unpack_from(u32, data, enc_data_offset + i)[0] plain_word = mask_word ^ enc_word out_bytes += struct.pack(u32, plain_word)# 如果 enc_len 不是 4 的倍数,C 版本实际上不会处理末尾不足 4 字节的部分(因为它步长为4)# 为了安全,这里把原始残余字节忽略(与 C 行为一致)。如需保留未处理尾部,可取消下面注释。# if enc_len % 4 != 0:# out_bytes += data[enc_data_offset + enc_len_trunc : enc_data_offset + enc_len]# 输出到文件 Path(out_path).write_bytes(bytes(out_bytes))print(f"已写出解密结果: {out_path} (输出大小 {len(out_bytes)} 字节)")defmain():iflen(sys.argv) != 3:print("用法: python il2cpp_decrypt.py input_encrypted_file output_decrypted_file") sys.exit(2) in_f = sys.argv[1] out_f = sys.argv[2]try: decrypt_file(in_f, out_f, little_endian=True)except Exception as e:print("解密失败:", e) sys.exit(1)if __name__ == "__main__": main()

解密后的改名回global-metadata.dat
然后使用il2cppdumper
dump成功载入符号,然后找到flagcheck,直接看逻辑
密文在这里下断点获取
自然Tea的key也需要调试获取或者frida Hook
但需要过Frida check
或者根据il2cpp特性
数据在这里初始化
4个int是tea key
40个byte是密文
C8E4E9E3F34C25560172B0D40B6DF4823260AA87EC6866054AA4691711E5D7BF
找到哈希
在il2cppdumper生成的dump.cs中查找
找到offset,然后直接静态dump
复制代码 隐藏代码#!/usr/bin/env python3import argparseimport osimport sysfrom pathlib import Pathimport textwrapimport binasciiDEFAULTS = [# (offset, size, shortname) (0xF901D, 40, "29FC2CC7_40"), # your __StaticArrayInitTypeSize=40 29FC2... (0xF9045, 16, "C8E4E9E3_16"), # your __StaticArrayInitTypeSize=16 C8E4...]defparse_extra(s):# format: offset:size:name (offset can be hex with 0x) parts = s.split(":")iflen(parts) < 2:raise ValueError("extra must be offset:size[:name]") off = int(parts[0], 0) size = int(parts[1], 0) name = parts[2] iflen(parts) >= 3elsef"blob_{off:X}"return (off, size, name)defto_csharp_byte_array(b: bytes, per_line=16): hexs = [f"0x{c:02X}"for c in b] lines = []for i inrange(0, len(hexs), per_line): lines.append(", ".join(hexs[i:i+per_line])) joined = (",\n ").join(lines)return"new byte[] {\n " + joined + "\n};"defmain(): p = argparse.ArgumentParser(description="Extract raw blobs from global-metadata.dat by offset+size.") p.add_argument("--meta", "-m", required=True, help="Path to global-metadata.dat") p.add_argument("--outdir", "-o", default="extracted_private_impl", help="Output directory") p.add_argument("--extra", "-e", action="append", help="Extra offset:size[:name] (hex allowed), repeatable") p.add_argument("--defaults", action="store_true", help="Also extract script's built-in defaults") args = p.parse_args() meta_path = Path(args.meta)ifnot meta_path.is_file():print("Error: metadata file not found:", meta_path) sys.exit(2) outdir = Path(args.outdir) outdir.mkdir(parents=True, exist_ok=True) targets = []if args.defaults ornot args.extra:# Add defaults if requested or if no extras provided targets.extend(DEFAULTS)if args.extra:for s in args.extra:try: t = parse_extra(s)except Exception as ex:print("Failed to parse extra:", s, ex) sys.exit(2) targets.append(t)print(f"Reading metadata: {meta_path}")withopen(meta_path, "rb") as f: metadata = f.read() meta_len = len(metadata)print(f"Metadata length: {meta_len} bytes\n")for off, size, name in targets:if off < 0or off >= meta_len:print(f"[!] Offset 0x{off:X} out of range (file size {meta_len}): skipping {name}")continue# defensive: don't read past EOF read_size = min(size, meta_len - off)if read_size <= 0:print(f"[!] Nothing to read at 0x{off:X} for {name}")continue blob = metadata[off:off+read_size] binfname = outdir / f"{name}_0x{off:X}_len{read_size}.bin"withopen(binfname, "wb") as out: out.write(blob)print(f"[+] Extracted {name}: offset=0x{off:X}, size={read_size} -> {binfname}")# print hex preview (first 256 bytes) preview = binascii.hexlify(blob[:256]).decode() spaced = " ".join(preview[i:i+2] for i inrange(0, len(preview), 2))print(" preview:", spaced if spaced else"(empty)")# print as C# initializer cs = to_csharp_byte_array(blob)print("\n C# byte[] initializer:\n")print(textwrap.indent(cs, " "))print("\n" + ("-"*60) + "\n")print("Done. Files saved under:", outdir.resolve())if __name__ == "__main__": main()

还原出来的加密逻辑就如下
复制代码 隐藏代码#include<cstdio>#include<cmath>#include<map>#include<vector>#include<queue>#include<stack>#include<set>#include<string>#include<cstring>#include<list>#include<stdlib.h>using namespace std;typedefint status;typedefint selemtype;unsignedint Key[7] = {0x12345678, 0x09101112, 0x13141516, 0x15161718};voidtea_encrypt(uint32_t *v, uint32_t *k) {printf("%X %X\n",v[0],v[1]);uint32_t v0 = v[0], v1 = v[1], sum = 0, i;uint32_t delta = 0x61C88647;for (i = 0; i < 16; i++) { v0 += ((v1 << 4) + k[0]) ^ (v1 + sum) ^ ((v1 >> 5) + k[1]); v1 += ((v0 << 4) + k[2]) ^ (v0 + sum) ^ ((v0 >> 5) + k[3]); sum -= delta; } v[0] = v0; v[1] = v1;}unsignedchar Cipher[256] = "flag{unitygame_I5S0ooFunny_Isnotit?????}";unsignedint Tmp[4] = {0};intmain() {unsignedint *p1 = (unsignedint *)(Cipher);unsignedint *p2 = (unsignedint *)(Cipher + 4);printf("%s\n", Cipher); Tmp[0] = *p1, Tmp[1] = *p2; tea_encrypt(Tmp, Key);printf("%X %X\n", *p1, *p2); *p1 = Tmp[0]; *p2 = Tmp[1];for (int i = 2 ; i < strlen((char*) Cipher) / 4 ; i += 2 ) { tea_encrypt(Tmp, Key); *p1 = Tmp[0]; *p2 = Tmp[1];// printf("%X %X\n", *p1, *p2);unsignedint *p3 = (unsignedint *)(Cipher + i * 4);unsignedint *p4 = (unsignedint *)(Cipher + i * 4 + 4); *p3 ^= *p1; *p4 ^= *p2; };for (int i = 0 ; i < 40 ; i ++ ) {printf("0x%X,", Cipher[i]); }}
写解密逻辑如下:
复制代码 隐藏代码#include<cstdio>#include<cstring>#include<cstdint>#include<iostream>using namespace std;unsignedint Key[6] = {0x12345678, 0x09101112, 0x13141516, 0x15161718};voidtea_decrypt(uint32_t *v, uint32_t *k) {// printf("%X %X\n",v[0],v[1]);uint32_t v0 = v[0], v1 = v[1], sum = 0, i;uint32_t delta = 0x61C88647;for (int i = 0 ; i < 16 ; i ++ ) sum -= 0x61C88647;for (i = 0; i < 16; i++) { sum += delta; v1 -= ((v0 << 4) + k[2]) ^ (v0 + sum) ^ ((v0 >> 5) + k[3]); v0 -= ((v1 << 4) + k[0]) ^ (v1 + sum) ^ ((v1 >> 5) + k[1]); } v[0] = v0; v[1] = v1;}unsignedint Tmp[4] = {0};intmain() {unsignedchar EncryptedCipher[45] = {0xAF,0x58,0x64,0x40,0x9D,0xB9,0x21,0x67,0xAE,0xB5,0x29,0x4,0x9E,0x86,0xC5,0x43,0x23,0xF,0xBF,0xA6,0xB2,0xAE,0x4A,0xB5,0xC5,0x69,0xB7,0xA8,0x3,0xD1,0xAE,0xCF,0xC6,0x2C,0x5B,0x7F,0xA2,0x86,0x1E,0x1A, };unsignedint *p1 = (unsignedint *)(EncryptedCipher);unsignedint *p2 = (unsignedint *)(EncryptedCipher + 4);for (int i = 8 ; i >= 2 ; i -= 2) {unsignedint *p3 = (unsignedint *)(EncryptedCipher + i * 4);unsignedint *p4 = (unsignedint *)(EncryptedCipher + i * 4 + 4); *p3 ^= *p1; *p4 ^= *p2;puts((char*)EncryptedCipher); Tmp[0] = *p1, Tmp[1] = *p2; tea_decrypt(Tmp, Key); *p1 = Tmp[0], *p2 = Tmp[1]; } Tmp[0] = *p1, Tmp[1] = *p2; tea_decrypt(Tmp, Key); *p1 = Tmp[0], *p2 = Tmp[1];puts((char*)EncryptedCipher);}
拿到flag:flag{unitygame_I5S0ooFunny_Isnotit?????}
至此全文完。
本文内容来自网络,如有侵权请联系删除