
十六.彻底改变交互逻辑 华为 Mate80 或成首款智能体手机
【华为Mate80】
据报道,全新的华为 Mate 80 系列新机已在线下门店启动预订,预计 11 月正式发布。Mate 80 或将彻底改变手机交互逻辑,只需一句话,智能体就能调用云端服务完成任务,省去繁琐的 APP下载。搭载麒麟 9030 芯片和主动散热设计。这不仅是硬件升级,更是手机从工具向助手的进化。
相关概念股有蜂助手(301382) 、彩讯股份(300634) 等
十五.北斗全球推广加速大众消费终端应用值得关注
【超节点智算】
据报道,9 月26 日至27 日,AICC2025 人工智能计算大会在北京市海淀区举办。中国移动、浪潮信息、北京盛科、智源、壁仞、沐曦、昆仑芯、智谱、摩尔线程、面壁智能等 30 多家企业联合发布了《基于超节点创新联合体,打造行业智能体——智算应用“北京方案”》。“北京方案”旨在联合系统厂商、大模型开发企业、应用创新企业等,进一步发展超节点创新联合体,融合领先的多元模型算法,开发面向特定场景的“行业智能体”,实现“国芯、国连、国用”。
相关概念股主要有菲菱科思(301191)、中芯国际(688981)等
十四.算力突破新引擎华为发布全球最强超节点和集群
【华为算力】
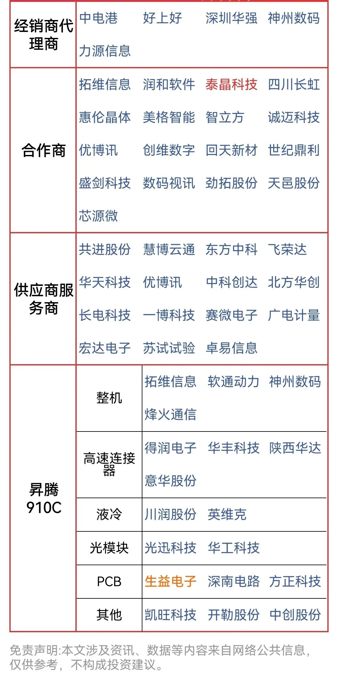
据报道,9 月18 日,华为全联接大会 2025 在上海启幕,华为副董事长、轮值董事长徐直军发表题为“以开创的超节点互联技术,引领 AI 基础设施新范式”的主题演讲,正式发布全球最强算力超节点和集群。华为宣布昇腾芯片将以“一年一次算力翻倍”的进度推进,计划在未来三年密集推出多款昇腾芯片:昇腾950PR 将于2026年Q1 发布;昇腾950DT 计划于2026 年Q4 上市;昇腾960预计在 2027 年Q4 推出;昇腾970 则作为2028 年Q4 的压轴产品。华为率先把超节点技术引入通用计算领域,发布全球首个通用计算超节点Taian 950 SuperPoD,结合GaussDB 分布式数据库,能够彻底取代各种应用场景的大型机和小型机以及 Exadata 数据库一体机。华为此次宣布自研低成本 HBM 技术,从昇腾 950 开始搭载自研的HBMHiBL 1.0,并在950DT 升级至HBMHiZQ 2.0,表明其在关键存储器技术上取得突破,减少了对海外供应链的依赖
整机方向可以关注拓维信息、烽火通信、神州数码;
高速连接器关注华丰科技、意华股份;
液冷可以关注川润股份、高澜股份;
自研HBM 方向可以关注:华海诚科、联瑞新材、斯迪克
十三.华为全联接大会即将举办具身智能创新论坛或成为行业催化剂
【华为全联接大会】
9 月18-20 日,第十届华为全联接大会将于上海世博举办,大会以“跃升行业智能化”为主题,通过“战略全景-产业技术-生态发展”的三维视角,阐释华为全面智能化战略的最新举措,并发布全新的数智基础设施产品、行业场景化解决方案、开发工具等。作为核心分论坛之一,具身智能创新论坛将聚焦华为云 CloudRobo平台的技术突破与产业生态共建,汇聚全球专家探讨具身智能的数据采集、推理训练及开源协作,通过主旨演讲与案例分享,推动具身智能向自主化、通用化演进。
信捷电气(603416)与华为云联合打造双臂协作智能焊接机器人和智能移动双臂分拣机器人等标杆项目,机器人业务加速商业化落地。
能科科技(603859)深化与国内外人工智能和工业软件大型企业华为、西门子、亚马逊等的战略合作,打造公司自研产品和合作伙伴产品深度融合的工业软件和 AI 产品体系,联合开发面向行业重点领域的多场景解决方案
十二.华为正式发布三折叠屏手机苹果也计划入局
【三折叠屏手机】
华为三折叠屏手机Mate XTs 非凡大师正式发布,售价17999元起,将于 9 月 12 日正式开售。此次发布会上,余承东首次公开了华为三折叠屏手机 Mate XTs 非凡大师所搭载的芯片信息,为麒麟9020 芯片。这也是时隔 4 年之后,麒麟芯片首次在发布会公开展示。此次华为更为强调三折叠手机在软件生态方面的拓展。包括首次搭载WPS Office、Wind 金融终端、东方财富等 PC 应用,并首次支持PC 级多窗口操作。余承东还透露,搭载鸿蒙5 的终端设备数量已突破1400 万。
相关概念股主要有宜安科技(300328)、中京电子(002579)等
十一.华为发布新三折叠手机麒麟芯片受关注
【麒麟芯片】
9 月4 日,华为Mate XTs 非凡大师及全场景新品发布会在深圳举行。余承东说,该款手机搭载麒麟 9020 芯片和鸿蒙操作系统,软硬芯云协同,整机性能提升 36%。值得注意的是,时隔四年后,麒麟芯片重现华为发布会,引发全场欢呼。
润和软件(300339)是华为海思的战略合作伙伴,基于华为海思芯片推出多款开发平台。
慧博云通(301316)与华为海思建立了长期稳定的合作关系,公司作为华为海思信息技术服务供应商之一,主要向华为海思提供芯片外场测试服务
十.“华为系”新车扎堆发布 产业链关注度望升温
【华为系新车】
8 月29 日,第二十八届成都国际汽车展览会正式开幕。作为下半年国内首场A 级车展,成都国际车展为秋季车市“金九银十” 销售旺季注入新动能。多家车企已抢先发布新车,其中“华为系” 产品引发广泛关注。截至目前,市场中共有 28 款华为合作车型上市,除鸿蒙智行的“五界”外,还包括阿维塔、深蓝、岚图、猛士、传褀、方程豹、奥迪等品牌,涵盖轿车、SUV、MPV、越野等车型,售价区间从15 万元覆盖到超过100 万元,也涵盖了纯电、增程、燃油、混动等动力形式。
产业链相关公司有望引发市场关注。
赛力斯(601127) 与华为通过多维度的优势互补,创造了高端智能电动车市场的新标杆。主要产品是问界M9、问界新M7、问界新M5;
意华股份(002897)车载业务已经与华为车载 BU 在5G T-Box,新能源BMS,OBU,ADAS等领域展开合作;
均胜电子(600699) 智能座舱与安全系统龙头,为鸿蒙智行提供域控制器
九.华为本周四发布新款三折叠手机这些产业链公司迎投资机会
【华为手机】
华为终端官方9 月1 日宣布,刘德华将担任MateXTs 非凡大师品牌大使,宣传语为“开合间,见非凡”。华为官宣将于9 月4日 14:30 举办华为 MateXTs 非凡大师及全场景新品发布会,将发布新款华为三折叠屏手机。华为 MateXTs 是全球第二款量产的旗舰级三折叠屏手机,支持天通卫星通信制式、支持 5G-增强移动宽带(eMBB)技术,预装鸿蒙HarmonyOS 操作系统,目前该款手机已上架官网开启预约。此外,这款手机有望首发eSIM 商用技术,取消物理SIM 卡槽,极大提升内部空间利用率,为三折叠屏手机的轻薄化设计带来突破。
斯迪克(300806)在胶粘新材和功能膜领域居于领先水平,OCA光学胶有望受益折叠屏手机渗透率快速提升带来的增长。
东睦股份(600114)MIM 技术平台目前主要应用于消费电子行业,折叠机铰链正成为公司 MIM 技术平台的重要增长极
八.华为披露氮化镓最新技术 产业链有望迎来机遇
【氮化镓】
华为公司与山东大学的研究团队近日联合宣布,他们在高压电力电子器件领域取得了重大突破。双方成功开发出一种1200V全垂直 GaN-on-Si 沟槽MOSFET,其核心技术创新“氟注入终端(FIT-MOS)技术”显著提升了器件的性能,使其达到了与成本高昂的 GaN 衬底器件相当的水平。这项研究成果为千伏级电力电子系统提供了极具成本效益的解决方案。
行露笑科技(002617) 碳化硅/氮化镓衬底项目获合肥产投、华为哈勃参股,具备6 英寸Si-GaN 外延能力。
至纯科技(603690)华为是公司的客户,公司为华为提供系统集成及湿法设备等服务和产品,公司湿法设备产品聚焦晶圆制造的前道工艺,主要应用于扩散、光刻、刻蚀、离子注入等
七.华为AI SSD 新品即将亮相昇腾生态加速切入存储新赛道
【华为AI SSD】
华为将于8 月27 日发布新品AISSD,目标直指AI 存储器市场。这款产品将通过技术创新提供大容量存储解决方案,有效满足 AI训练推理过程中的超大容量和超强性能需求。同时,华为智能汽车业务也传来好消息,智界 R7 和智界S7 新款将搭载华为ADS 4辅助驾驶系统,9 月开启批量交付。此外,华为云宣布进行组织架构调整,将形成"3+2+1"业务结构,进一步聚焦 AI 发展,加大对盘古大模型、昇腾云等领域的投入。SSD 在AI 模型训练和推理过程中发挥着关键作用。大型科技公司在扩大AI 服务器建设时,纷纷选择增加SSD 的采购量,以满足日益增长的数据处理需求。2023 年AISSD 需求在整个NANDFla(闪存)的占比仅为0.2%,预计到2026 年将提升至12%。
拓维信息(002261)作为国产软硬一体化产品及解决方案提供商,业务覆盖政企数字化、智能计算、开源鸿蒙三大领域,服务超1500 家政企客户;
润和软件(300339)聚焦金融科技、智能物联、智慧能源三大领域,提供软硬件一体化服务;
开普云(688228)提供云边端多场景AI 一体机,构建”开悟大模型"技术体系,支撑智能问答、内容生成等能力
六、券商研报:昇腾384超节点供应链弹性测算
昇腾384超节点获互联网客户订单,25年订单数十台量级,26年订单或10倍以上提升。基于2027年100万颗910C+40万颗910D出货测算昇腾超节点供应链弹性空间:
1、高速背板线模组,27年市场空间136.5亿,20%净利率,30倍PE对应819亿元市值空间。
2、服务器液冷,27年市场空间129.6亿,15%净利率,30倍PE对应583亿元市值空间。
3、交换机代工,27年市场空间153.1亿,10%净利率,25倍PE对应383亿元市值空间。
2025年8月22日至24日,2025年中国算力大会将在山西大同召开,华为将以“加速迈向智能世界”为主题参会。
IDC 最新研究显示,2025 年第二季度全球智能手机市场出货量总计 2.97 亿台,同比增长1.4%。二季度中国市场前五名厂商为华为、vivo、OPPO、小米和苹果,其中仅苹果一家国外厂商,华为在四年后重夺榜首位置。
鸿蒙:16日余承东在央视财经《对话》栏目上表示,鸿蒙生态今年年底能够做到与安卓和i0S生态看齐,“全球三分天下必有其一”
这话听着就很提气。手机系统和电脑系统和半导体等相关产业链,我们是都要自己做的,就像H20有后门,就是让我们用,也不敢乱用,宁可信其有,不可信其无。国产替代将是新质生产力的主旋律,所有的东西,我们对标的都是美国。
芯片:17日据快科技,时隔5年,华为 Pura 80系列的设置界面已经可以公开展示处理器芯片名称为“麒麟9020”(HUAWElKirin 9020)。
华为在不断取得突破,只希望所有的国内企业都能跟上,不断解决卡脖子问题。
五.华为发布AI 推理突破性成果国产算力生态关键环节再获升级
【国产算力】
华为将于8 月12 日在2025 金融AI 推理应用落地与发展论坛上,发布AI 推理领域的突破性技术成果。这项成果或能降低中国AI推理对HBM(高带宽内存)技术的依赖,提升国内AI 大模型推理性能,完善中国 AI 推理生态的关键部分。相关研究机构表示,AI大模型训练对内存带宽需求呈指数级增长,传统 DDR 内存已无法满足需求。HBM(高带宽内存)通过3D 堆叠技术将DRAM 芯片垂直堆叠,最新的HBM3E 可实现高达 819GB/s 的带宽,较DDR5 提升5倍以上。在AI 服务器中,HBM 的成本占比约为20%至30%,仅次于用于计算的AI 芯片。
拓维信息(002261)软件与信息技术服务商,聚焦国产化软硬件一体化解决方案,深度绑定华为昇腾生态;
拓尔思(300229)与 DeepSeek 合作开发金融舆情大模型,提供行业知识库构建与模型调优服务;
协创数据(300857)是物联网智能终端与数据存储解决方案提供商,业务覆盖“云-边-端"全链条
四.华为昇腾全面开源加速落地一体化算力网迈入应用新阶段
【华为昇腾】
8 月5 日,昇腾计算产业发展峰会在北京召开。华为轮值董事长徐直军在会上宣布华为昇腾硬件使能 CANN 全面开源开放,Mind系列应用使能套件及工具链全面开源,支持用户自主的深度挖潜和自定义开发。
中际旭创(300308)是算力产业链的核心硬件供应商,以高速光模块技术支撑全球AI 基础设施升级;
拓维信息(002261)是华为昇腾生态深度绑定者,聚焦国产AI算力硬件与鸿蒙系统集成;
神州数码(000034)是多云异构算力调度平台商,侧重算力平台服务与绿色智算解决方案;
四川长虹(600839)是区域算力设备与边缘计算供应商,参与“东数西算"成渝枢纽建设,自建绵阳云计算中心,承接省级智慧城市项目
三.华为鸿蒙上线独立游戏专区并启动小游戏出海这两家公司与华为在游戏领域有密切合作
【华为游戏】
据报道,华为终端云服务互动媒体BU 总裁张思建在CDEC 高峰论坛上表示,华为鸿蒙上线了独立游戏专区,并开放了游戏短剧的合作,持续推动游戏行业繁荣。首款影视游戏联动的短剧《荒野迷踪》,上线2 周曝光2 亿+,播放量超过1500 万+。此外,鸿蒙小游戏已经全面启动出海。华为鸿蒙携手合作伙伴探索出海机遇,推出了全渠道深度联运模式,提供一体化出海解决方案,去年已经出海到中东地区。
蜂助手(301382)公司为游戏厂商提供云游戏能力支撑,通过云端的SaaS 及PaaS 能力赋能游戏厂商,让游戏上云,帮助厂商降低用户门槛、扩大客群规模。公司与华为合作并参与鸿蒙生态应用开发,可通过 HUAWEI 云统一为运营商提供服务和支撑。
星辉娱乐(300043)公司将推进游戏产品在华为鸿蒙系统上的适配开发工作,实现多平台、多渠道间协同发展
二.全场景适配华为自研仓颉编程语言即将开源
【华为仓颉】
7 月30 日,华为仓颉编程语言将对外开源,并上线编译器与标准库,主打原生智能、全场景适配、高性能与强安全。华为仓颉编程语言通过现代语言特性的集成、全方位的编译优化和运行即实现以及开箱即用的 IDE 工具链支持,为开发者打造友好开发体验和卓越程序性能。
相关概念股天源迪科(300047)、科蓝软件(300663)等
一.昇腾384 超节点将亮相WAIC 大会算力产业链热度持续攀升
7 月26 日至7 月29 日,2025 世界人工智能大会(WAIC)启幕,华为将首次线下展出昇腾384 超节点真机。华为此前推出的昇腾超节点技术,实现业界最大规模的384 卡高速总线互联。
华为首次线下展出了昇腾384超节点,集成384颗昇腾9**C NPU,通过全互连拓扑架构实现芯片间的高效协同。该方案可提供高达300 PFLOPs的密集BF16算力,性能接近英伟达GB200 NVL72系统的两倍。
协创数据(300857)专注于物联网智能终端、数据存储设备及算力全链条服务,依托存储技术积累切入算力硬件,通过再制造降低服务成本,并自研 AI 平台实现场景落地;
中际旭创(300308)是算力产业链的核心硬件供应商,以高速光模块技术支撑全球 AI 基础设施升级;
四川长虹(600839)通过联营企业华鲲振宇(持股48.39%)设计昇腾服务器,承接“东数西算"工程,2025 年7 月中标中国移动6.5亿元 AI 服务器集采
这位AI芯片领域的领军人物随后抛出了一个震惊业界的观点。在接受媒体采访时,当被问及华为AI芯片在AI训练中能否取代英伟达时,黄仁勋坦然表示:“这只是时间问题。”
机构表示,在硬件方面,华为的昇腾910C芯片正在迅速提升竞争力。据行业分析,910C良率已从早期的20%+提升至34%,并有望进一步提升至37-38%。华为通过将两个910B处理器结合,实现了与英伟达H100芯片相当的效能,为中国AI开发者提供了新的选择。市场预期华为今年910C芯片的出货量将翻倍增长。去年其前代产品910B出货量超过40万片,而今年910C的预期更加乐观。
据新加坡《联合早报》网站5月17日报道,英伟达首席执行官黄仁勋表示,,由于美国政府限制Hopper架构的H20芯片出口至中国,公司正重新审视中国市场战略,但未来不会再推出Hopper系列芯片。据报道,黄仁勋17日受访时说,针对中国市场,英伟达在H20芯片后不会再推出Hopper系列产品。他说:“不会是Hopper,因为Hopper已无法再调整。
5月19日,nova14系列及鸿蒙电脑新品发布会即将启幕。根据安排,当天 14:00,华为将发布鸿蒙智家及智能眼镜新品;当天14:30,华为 nova14 系列手机及鸿蒙电脑新品发布。








做记录是想实践自己所学内容,成为起而行之,身体力行的行者;而不是坐而论道,博学多闻的学者。
市场有风险,投资需谨慎。本记录不代表任何推荐之用,仅作为自己的长期交易验证,投资者应保持独立思考,唯有自渡。
点关注,不迷路👇👇👇
点“赞”及“在看”,以支持流水继续创作。
奥利给~
概念股更新的行业概念股都在这里,持续更新中……