
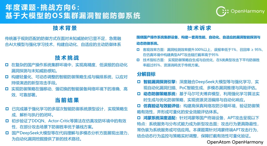
截至26年3月,在产学研各界专家学者的深度参与下,社区成功完成了关键难题的识别与分解。经过社区各技术领域专家与TSC评审,2026年首批开源鸿蒙技术课题现正式发布至社区。本次发布课题共计12道。详见下表:

• 课题申报方式:
进入OH-TSC小程序→点击“课题”→点击“参与技术课题”→点击“我要申报”
• 课题发布时间:
后续申报课题通过评审后,在6月、9月、12月分批次发布到社区。
• 以上课题具体材料获取方式:
进入OH-TSC小程序→点击“课题”→点击“下载课题资料”→点击“待揭榜课题”
• 揭榜课题方式:
进入OH-TSC小程序→点击“课题”→点击“参与技术课题”→点击“我要揭榜”





安全学术圈招募队友-ing,有兴趣加入学术圈的请联系secdr#qq.com