本平台不向求职者收取任何费用,每天发布精选职位信息,为你优先推送匹配企业,助你轻松找到好工作!
请大家在找工作时提高警惕,凡涉及收取费用或扣押证件、几乎不面试就录取等情况仔细辨别,网店刷销量、刷量起号、刷信用分、刷单、贷款、帮忙用银行卡收付款等都是诈骗!加qq群禁言的,要身份证或银行卡等个人资料的,兼职用个人银行卡收钱转钱的务必谨慎不要参与!天上不会掉馅饼!
声明:本公众号发布的招聘信息来源于网络,如有变更请以原发布为准,最终解释权归招聘单位。发布信息出于免费传递更多信息予求职者之目的,如有侵权请联系我们删除处理。关注公众号后在对话框发送【简历】即可免费获取海量简历模板!
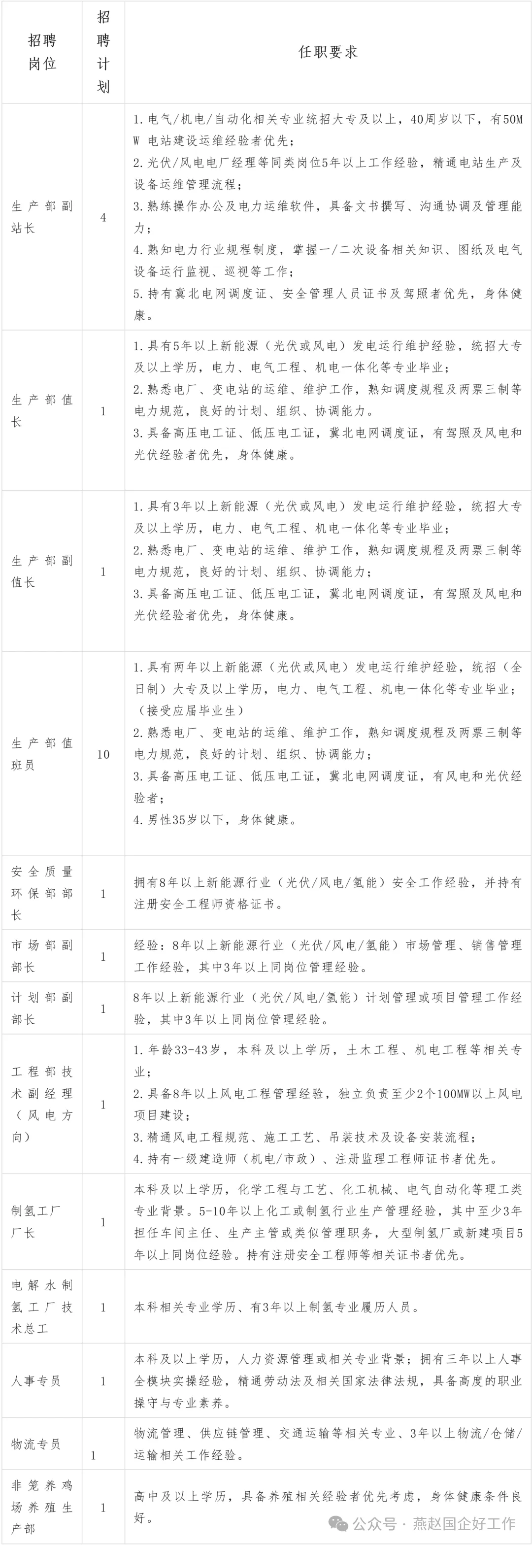
河北鸿蒙新能源有限公司为中智天工有限公司全资子公司,总部位于北京市朝阳区建国门,旗下拥有河北鸿蒙新能源有限公司、河北鸿蒙氢能科技有限公司、北京鸿蒙创业投资有限公司、中智天工研发中心,是国内率先大规模推进“风光发电—制氢—氢气低温液化—输送—应用”全产业链示范的企业。查看河北各地最新招聘信息公司致力于我国的能源绿色转型,落实双碳目标,构建新型能源结构。承担着河北省重大项目“张家口风电光伏发电综合利用(制氢)示范项目”和“康保县风光发电制氢氢气低温液化综合利用示范项目”的建设运营。公司通过高效利用坝上可再生资源,推动“绿电”向“绿氢”转化,为京津冀豫地区的物流业、储能等提供绿色氢能源,助力国家环境治理与高质量发展。 (一)具有全国普通高招取得统招学历或取得国家教育部留学服务中心认可的国(境)外学历学位证书,专科及以上学历高校毕业生,专业和学历符合公司招聘计划范围的专业和学历条件。 (二)做事的底层能力与习惯:具备长期主义思维,以强执行力+极致交付意识推进任务,始终乐观不抱怨,主动破局解决问题;生活以条理与计划为底色,用秩序感支撑高效输出。 (三)成长的动力与迭代机制:个人目标清晰,以目标为锚点形成强自驱力;学习意愿与沟通能力强,擅长逻辑清晰的结构化表达;坚持工作复盘,以迭代思维持续优化能力。 (五)资格禁入:受司法机关或原单位纪检部门审查,尚未作出结论的;受原单位党纪、行政处分,尚处责任追究期内的。 社招人员:简历、毕业证(原件及复印件)、学位证(原件及复印件)学历信息电子注册备案表(学信网查询打印)、相关岗位证书、职(执)业资格证书等扫描件、培训、获奖证书,取得重大工作成果等证书扫描件。统一保存在一个文件夹内以压缩包形式发送至招聘邮箱(zztgyxgs@163.com)。 应届生:简历、学校就业推荐表(盖章)、成绩单(盖章)、就业协议书(三方协议)、学籍信息电子注册备案表(学信网查询打印)。统一保存在一个文件夹内以压缩包形式发送至招聘邮箱(zztgyxgs@163.com)。 地址:张家口市康保县建设大街河北鸿蒙有限公司(康保党校对面)联系电话:15530360470 程老师、15560189057 孙老师。来源:https://mp.weixin.qq.com/s/9bHQeKENTAXVni9edFnFXA
