
▍报告来源:华为终端有限公司
▍会员权益:每天50篇各领域最新的高质量报告
在万物互联的智能化时代,鸿蒙操作系统正以其分布式架构和全场景智慧能力,构建一个连接万物的生态体系。应用与元服务作为用户与鸿蒙生态交互的核心载体,其质量直接影响用户体验和生态健康发展。为此,华为终端有限公司正式发布《鸿蒙应用与元服务上架质量测试白皮书》,旨在为开发者提供清晰、系统的质量测试指引,共同打造高品质的鸿蒙应用生态。
质量测试的核心目标与价值
白皮书开篇即阐明了质量测试对于鸿蒙生态的战略意义。从生态视角看,功能完整、运行流畅、安全可靠的应用能够增强用户粘性,提升生态整体价值;反之,质量低下的应用会损害用户信任,阻碍生态发展。从开发者视角看,高质量的应用是实现市场成功和长期发展的基石。白皮书强调,保障应用质量是生态健康发展的共同责任,也是开发者在鸿蒙生态中赢得用户信任、实现商业价值的基础。
系统化的上架质量测试标准体系
白皮书的核心内容在于构建了一套全面、细致的鸿蒙应用上架质量测试标准。该标准体系围绕鸿蒙系统追求的精致、易用、流畅、协同、安全、智能六大核心用户体验,从三个维度展开。首先是功能质量测试,确保应用功能完备、体验流畅,并支持全场景无缝流转。具体包括功能完备度测试,即对比鸿蒙版本与其他系统版本的功能一致性;功能体验测试,针对26个应用垂域制定关键体验路径与指标;以及应用全场景测试,验证应用在多种设备形态下的适配能力。
六大专项体验与鸿蒙特性测试
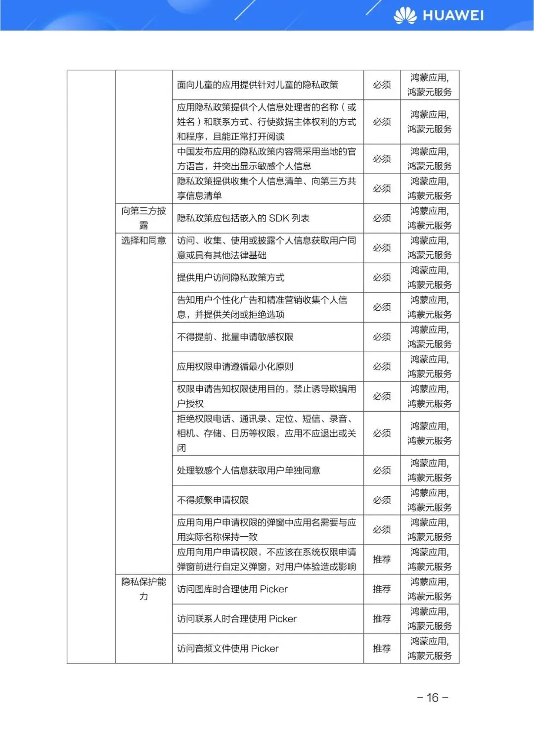
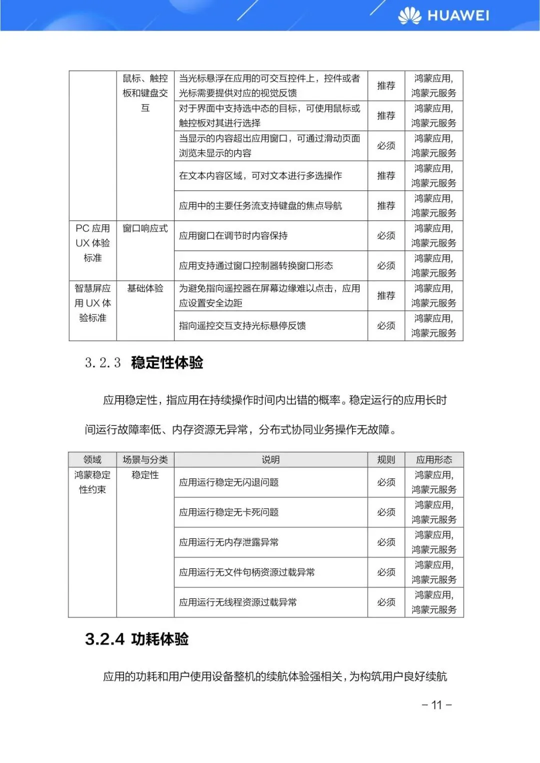
其次是体验专项质量测试,覆盖兼容性、UX体验、稳定性、功耗、性能及安全六大核心维度。白皮书对每一项都列出了详细的“必须”遵从项和“推荐”建议项。例如,在兼容性方面,要求应用必须兼容不同OS版本和设备形态,升级后需保证历史数据继承。在UX体验方面,对界面布局、手势操作、色彩对比度、文字大小、动效时长等均有明确规范,以确保应用交互友好、视觉舒适。最后是鸿蒙特性质量测试,重点验证应用是否符合鸿蒙生态规则并充分利用了鸿蒙的创新特性,如分布式能力、原子化服务等,这是鸿蒙应用区别于其他平台应用的独特价值所在。
赋能开发者的全流程测试能力
除了制定标准,白皮书还系统介绍了华为为开发者提供的全生命周期测试工程能力。这包括开发者自测试能力,如单元测试、集成测试和众测,帮助开发者在研发早期发现问题,降低后期修改成本。同时,华为提供了应用上架预检能力,开发者可在正式提交前自行检测应用是否符合关键质量要求。此外,白皮书还对应用上架测试报告进行了详细说明,并提供了常见问题解答,旨在降低开发者的理解与操作门槛,提升整体测试效率与应用质量。
共建高质量鸿蒙应用生态
总体而言,这份白皮书不仅是华为对鸿蒙应用上架质量提出的明确要求和详细指南,更是一份面向广大开发者的合作共建倡议。它通过公开透明的标准、实用的工具支持和详尽的问题指引,体现了华为与开发者携手提升鸿蒙生态应用品质、共同为用户提供卓越智慧体验的决心。对于所有投身或计划进入鸿蒙生态的开发者而言,深入理解并遵循这份白皮书的要求,将是其应用获得成功上架、赢得用户认可的关键一步。
